特种设备进口:两证办理与监管核查全流程指南
什么是特种设备
根据《中华人民共和国特种设备安全法》(下称《特种设备安全法》)规定,特种设备是指对人身和财产安全有较大危险性的锅炉、压力容器(含气瓶)、压力管道、电梯、起重机械、客运索道、大型游乐设施、场(厂)内专用机动车辆,以及法律、行政法规规定适用本法的其他特种设备。国家对特种设备实行目录管理,目前,主要按照原国家质量监督检验检疫总局2014年第114号公告相关规定。
根据《特种设备安全法》第三十条规定,进口的特种设备应当符合我国安全技术规范的要求,并经检验合格;需要取得我国特种设备生产许可的,应当取得许可。目前,进口特种设备监管证件已经实现联网核查。
特种设备分类
承压类设备
锅炉、压力容器、压力管道
01.锅炉
锅炉,是指利用天然气、电或者其他能源,将所盛装的液体和有机热载体加热到一定的技术参数,并通过对外输出蒸汽、有机热载体等介质的形式提供热能或者动力的设备。其范围规定为设计正常水位容积大于或者等于30L,且额定蒸汽压力大于或者等于0.1MPa(表压)的承压蒸汽锅炉;出口水压大于或者等于0.1MPa(表压),且额定功率大于或者等于0.1MW的承压热水锅炉;额定功率大于或者等于0.1MW的有机热载体锅炉。
02.压力容器
压力容器,是指盛装气体或者液化气体,承载一定压力的密闭设备。包括储存式容器、换热式容器、分离式容器等,部分压力容器盛装有可燃、易爆、有毒有害介质。其范围规定为最高工作压力大于或者等于0.1MPa(表压)的气体、液化气体和最高工作温度高于或者等于标准沸点的液体、容积大于或者等于30L且内直径(非圆形截面指截面内边界最大几何尺寸)大于或者等于150mm的固定式容器和移动式容器;盛装公称工作压力大于或者等于0.2MPa(表压),且压力与容积的乘积大于或者等于1.0MPa•L的气体、液化气体和标准沸点等于或者低于60℃液体的气瓶;氧舱。
03.压力管道
压力管道,是指利用一定的压力,用于输送气体或者液体的管状设备。其范围规定为最高工作压力大于或者等于0.1MPa(表压),介质为气体、液化气体、蒸汽或者可燃、易爆、有毒、有腐蚀性、最高工作温度高于或者等于标准沸点的液体,且公称直径大于或者等于50mm的管道。公称直径小于150mm,且其最高工作压力小于1.6MPa(表压)的输送无毒、不可燃、无腐蚀性气体的管道和设备本体所属管道除外。
机电类设备
电梯、起重机械、客运索道、游乐设施、场(厂)内机动车辆
04.电梯
电梯,是指动力驱动,利用沿刚性导轨运行的箱体或者沿固定线路运行的梯级(踏步),进行升降或者平行运送人、货物的机电设备。包括载人(货)电梯、自动扶梯等。非公共场所安装且仅供单一家庭使用的电梯不纳入特种设备监管。
05.起重机械
起重机械,是指用于垂直升降或者垂直升降并水平移动重物的机电设备。其范围规定为额定起重量大于或者等于0.5t的升降机;额定起重量大于或者等于3t,且提升高度大于或者等于2m的起重机;层数大于或者等于2层的机械式停车设备等。
06.客运索道
客运索道,是指动力驱动,利用柔性绳索牵引箱体等运载工具运送人员的机电设备。
07.大型游乐设施
大型游乐设施,是指用于经营目的,承载乘客游乐的设施。其范围规定为设计最大运行线速度大于或者等于2m/s,或者运行高度距地面高于或者等于2m的载人大型游乐设施。
08.场(厂)内专用机动车辆
场(厂)内专用机动车辆,是指除道路交通、农用车辆以外仅在工厂厂区、旅游景区、游乐场所等特定区域使用的专用机动车辆。
进口申报注意事项
特种设备申报进口时,除提供贸易合同、发票、箱单等一般性贸易单证外,还应提供:
《特种设备型式试验合格证》
被列入《特种设备安全法》及《特种设备目录》内的进口压力管道、电梯、起重机械、客运索道、大型游乐设施、场(厂)内专用机动车辆需要提供《特种设备型式试验合格证》。
本证书联网核查比对的内容主要是许可证编号和证书有效期,如果证书联网核查未发现问题,系统不会弹出新的对话框,申报人员只需点击对话框左侧的“保存”按钮即可保存信息。如果继续弹出新的对话框,如提示许可证编号错误和(或)许可证过期,请进行核对或修改后重新申报。申报信息提交后,适用范围内产品许可证类别、许可证编号与海关数据库比对不一致的,或者许可证超过有效期的,会被作退单处理。
《特种设备制造许可证》
被列入《特种设备安全法》及《特种设备目录》内进口锅炉、压力容器需要提供《特种设备制造许可证》。
本证书联网核查比对的内容主要是许可证编号和证书有效期,如果证书联网核查未发现问题,系统不会弹出新的对话框,申报人员只需点击对话框左侧的“保存”按钮即可保存信息。如果继续弹出新的对话框,如提示许可证编号错误和(或)许可证过期,请进行核对或修改后重新申报。申报信息提交后,适用范围内产品许可证类别、许可证编号与海关数据库比对不一致的,或者许可证超过有效期的,会被作退单处理。
特种设备申报进口时要如实填写进口货物属性。
对符合《特种设备目录》定义、描述的产品(含设备整机附带的,属于特种设备零部件),货物属性填报“39-特种设备”,且不得同时填报“40-非特种设备”或“20-废品”。对于产品原理、结构、功能等与特种设备类似,但不属于《特种设备目录》定义、描述的产品,货物属性填报“40-非特种设备”,且不得同时填报“39-特种设备”或“20-废品”。货物属性填报“39-特种设备”,且已经获得进口特种设备监管证件的产品,应按照不同特种设备类型的要求,填报许可证类别及编号。
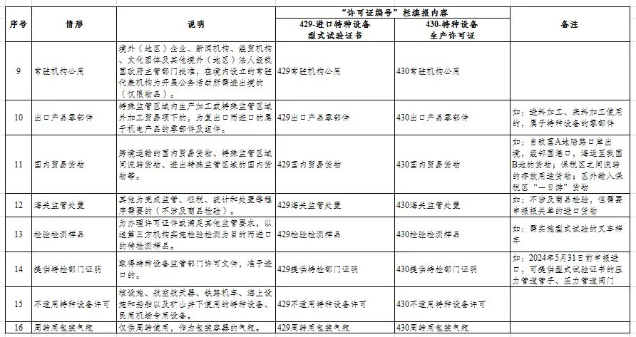
其中,有16种情形非必须提供进口特种设备监管证件的情形及要求,具体情形及“许可证编号”栏填报要求可见下表。
检验监管注意事项
进口特种设备必须符合国家质量安全标准和技术标准要求,海关会根据查验指令对进口特种设备进行查验,包括货物的包装情况、外观情况、产品铭牌、安全警示标志及其说明等,同时核对制造商信息、制造许可范围、品名、规格型号是否与《特种设备制造许可证》、《特种设备型式试验合格证》或其他说明文件描述一致等情况。
特种设备安全风险高,因此,对检验不合格且无法整改或整改仍不合格的进口特种设备,海关将依法作出退运或销毁处理。
进口特种设备属于旧机电的,如在《公布禁止进口的旧机电产品目录调整有关事项的公告》(商务部、海关总署公告2018年第106号)项下,不准进口。其他允许进口的旧特种设备,需获得我国准入许可,并按规定实施装运前检验。属于非道路移动机械的,还应提供有效排放达标检验报告等证明文件。


